外出旅行

  • kth疫情的简单介绍

    瑞典kth的博士含金量〖壹〗、在这样的环境中学习,有助于学生拓宽世界视野,增强跨文化交流能力。综上所述,瑞典KTH的博士项目确实具有较高的含金量。然而,具体含金量还需结合个人研究方向、导师水平、研究成果等因素进行综合评估。对于有意申请KT...

    2026/03/16
  • 将疫情(将疫情实行常态化管理什么意思)

    在法律层面,中小企业应对疫情时如何将损失降到最低。中小企业在法律层面可通过合理处理用工问题、合同履行问题、租金问题,并关注政府政策,将疫情期间的损失降到最低。具体如下:用工问题依法支付工资:疫情期间,中小企业应依法支付职工工资。对于因疫...

    2026/03/16
  • 河南疫情秋季疫情(河南疫情秋季疫情严重吗)

    河南疫情真的是“投毒”?河南疫情并非“投毒”,近来没有确凿证据表明河南疫情是由人为“投毒”导致的,警方声明也表示不能确定相关人员是否为主动投毒。河南张某东投毒案是一起在郑州发生的引起新冠疫情严重传播的行为。以下是该案件的关键信息:案件背景...

  • 【疫情广东毒王,广东毒村现在怎么样】

    邓练贤、叶欣、王晶、丁秀兰、李晓红感人故事简介〖壹〗、月25日,广东省委、省政府发出通知,要求在全省开展学习战斗在防治非典型肺炎第一线的医务工作者的先进事迹,通知指出,邓练贤等人的先进事迹是“新时期广东人精神”的生动体现。4月25日,卫生...

    2026/03/15
  • 情侣疫情/疫情在一起的情侣

    疫情期间同居的小情侣日常〖壹〗、疫情期间同居的小情侣日常包含亲密生活、日常摩擦、分工协作及安全健康管理等方面。具体如下:亲密生活:情侣因疫情长时间未见面,重聚后亲密行为较为频繁,初期出现“两天一小啪,三天一大啪”的情况。男方因过度亲密感到...

    2026/03/15
  • 九万疫情(9日疫情情况)

    法国一名女演员脱衣抗议防疫政策,行为如此大胆,她是为了蹭热度吗?_百...女演员科琳娜·马西洛在法国电影节颁奖典礼上以一件血迹斑斑的长裙和一件驴的玩偶披肩出现在舞台上。她的装扮引起了公众的注意,随后她脱去了玩偶披肩,并脱下了裙子,露出了...

    2026/03/15
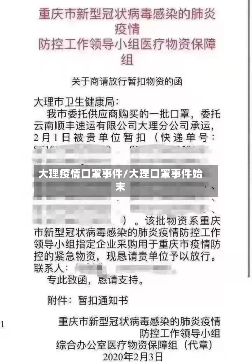
  • 大理疫情口罩事件/大理口罩事件始末

    如何看待大理强行扣押征用了重庆、黄石采购的口罩且拒不归还?是否需要...〖壹〗、大理州强行扣押征用重庆、黄石采购口罩且拒不归还的行为,若属实,需从法律和情理层面严肃审视,其行为存在合法性争议,且可能涉及补偿义务。〖贰〗、大理“征用”口罩是...

  • 厚街镇疫情(东莞厚街役情)

    东莞樟木头有疫情吗?东莞新增的2例本土无症状感染者中,樟木头镇感染者为58岁男性,系外市返莞重点人员;塘厦镇感染者为32岁女性,系樟木头病例的密切接触者,两人均已隔离治疗,活动轨迹涉及樟木头镇樟洋社区和塘厦镇平山社区。新增病例基本情况樟...

    2026/03/15
  • 2022年春节还有疫情吗(2022年春节还会受疫情影响吗)

    2022春节回杭州会被隔离吗?中高风险地区及关联区域返杭中高风险地区内人员:实行“14+7”管理措施(14天集中隔离+7天居家健康观察)。中高风险地区所在镇/街道(非划定区域)或公布范围内人员:实行“2+14”管理措施,即需48小时内核...

  • 东莞疫情最新数据消息/东莞疫情最新情况通报

    广东战“疫”:连打3场不一样的硬仗〖壹〗、广东自5月21日以来打了广州“5·21”疫情、深圳“5·21”疫情以及深圳东莞“6·14”疫情三场不同的新冠肺炎疫情硬仗,这三场“战役”相互独立,具体信息如下:广州“5·21”疫情疫情概况:5月2...


返回顶部