疫情潜伏期最长多久
潜伏期特征最长可达24天:研究定义潜伏期为从接触传播源到出现症状的时间 ,其中位数为3天,但范围为0-24天。这一结论颠覆了此前对潜伏期普遍为14天的认知,提示疫情防控需考虑更长的观察周期 。

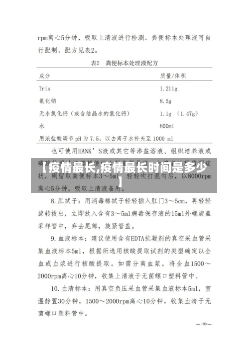
基于近来对新型冠状病毒感染的肺炎的认识 ,疾病的潜伏期最长约为14天,且参照SARS和MERS的防控经验判断,潜伏期可能无传染性。具体说明如下:潜伏期时长:国家卫生健康委员会发布的《新型冠状病毒感染的肺炎防控方案(第二版)》明确指出 ,基于当前对疾病的认识,潜伏期最长约为14天。

国家卫健委主任马晓伟介绍,病毒潜伏期大约在10天左右,最短潜伏期1天发病 ,最长潜伏期14天,且潜伏期具有传染性,这与SARS有很大不同 。具体内容如下:潜伏期时长范围:从观察情况看 ,病毒潜伏期大约在10天左右,存在个体差异,其中最短潜伏期1天即发病 ,最长潜伏期可达14天。
这与SARS存在显著差异。潜伏期平均约10天,最短1天发病,最长可达14天 。这一特性导致“行走的传染源”数量增加 ,防控难度显著提升。例如,部分感染者在未出现症状时已具备传播能力,可能通过日常接触或聚集活动扩散病毒。

人类历史上持续时间最长的疫情
〖壹〗、麻风病是人类历史上持续时间最长的疫情之一 ,它在世界上流行了近3000年,在中国流行了近2000年。 麻风病由麻风杆菌引起,曾被称为“天刑病 ”,因其高度传染性 、治疗难度大以及可能导致的容貌毁损和肢体残疾而令人闻之色变 。 麻风病曾是全球医学界面临的重要难题 ,影响深远。中国、埃及和印度被认为是麻风病的三大主要疫源地。
〖贰〗、规模与持续时间东汉大瘟疫被认为是中国历史上规模最大 、持续时间最长的瘟疫之一 。其最早记录于汉灵帝时期,主要爆发于北方地区,前后持续近百年 ,期间瘟疫时断时续,但从未彻底消失。汉桓帝在位22年,瘟疫发生3次;汉灵帝在位21年 ,瘟疫大爆发5次;至汉献帝时期,瘟疫的频繁流行已使百姓麻木。
〖叁〗、史上持续时间最长的疫情——麻风病 。麻风病,说到这个疾病的名字估计大家都不陌生 ,这是一种由麻风杆菌引起的,在我国流行了近2000年的慢性传染性疾病(在世界上流行了近3000年)。
〖肆〗、古罗马“安东尼瘟疫”(公元164-180年)古罗马“安东尼瘟疫”是因为传染而引起的。据史书描述得此传染病的症状为:剧烈腹泻,呕吐 ,喉咙肿痛,溃烂,高烧热得烫手,手脚溃烂或是生了坏疽 ,感到难以忍受的口渴,皮肤化脓 。战场上的士兵回到罗马帝国,带来了天花和麻疹 ,传染给了安东尼的人们。
世纪疫情是什么时候提出来的
〖壹〗 、“世纪疫情 ”这一名称源于其持续时间的非凡性和历史性的影响力。以下是具体原因:持续时间非凡:这场疫情起始于2019年12月25日,截至2022年7月1日,已历经近三年的时间 。其时长之久 ,在本世纪的公共卫生事件中堪称最为显著,因此得名“世纪疫情”。规模空前:疫情不仅在全球范围内迅速蔓延,其规模之大也超越了以往任何记录。
〖贰〗、世纪疫情这一名称源于其持续时间的非凡性。这场疫情起始于2019年12月25日 ,自那时起,已历经近三年的漫漫征程,截至2022年7月1日 ,其时长之久堪称本世纪最为显著的公共卫生事件 。这场疫情不仅全球蔓延,规模之大也超越了以往任何记录,因此得名世纪疫情,以强调其历史性的影响力和深远影响。
〖叁〗、世纪疫情是201125号提出来的。持续时间较长 。疫情是于2019年12月25号开始传播的 ,截止到2022年7月1号,已经持续了较长的三年的时间,是21世纪时间最长规模最大的疫情。
〖肆〗、为什么叫世纪疫情?自2020年初新冠肺炎疫情开始爆发以来 ,疫情的规模和影响范围就一直在不断扩大。不仅全球范围内的人们受到了极大的冲击,也对整个世界的经济 、政治、社会结构产生了巨大的影响 。这种极其罕见、全球性的疫情被称为世纪疫情,是因为其所带来的影响和危害远远超出了普通流行病所能够造成的范畴。
钟南山团队第一篇疫情论文:新冠病毒致死率明显变低,但最长潜伏期可达24...
钟南山团队发布的关于新冠病毒疫情的论文核心结论为:新冠病毒中位潜伏期3天 ,最长可达24天,死亡率36%低于SARS和MERS,且存在多种传播途径 ,部分患者无肺炎表现。 以下是详细介绍:样本规模与来源:该研究基于全国31个省/市的552家医院的1099例确诊病例,是迄今为止样本量最大 、分布范围最广的新冠病毒临床分析 。
病死率:和之前在《柳叶刀》上发表的两项研究相比,该研究基于更大的样本量和在全国各地招募的病例 ,得出的新冠肺炎病死率明显变低(4%),当计入广东省的试点数据时,病死率则更低(0.88%)。钟南山院士也表示,新冠肺炎的病死率约为7% ,远比SARS冠状病毒、埃博拉病毒或H7N9流感病毒低。
钟南山领衔发表的新论文指出,新冠肺炎不排除存在“超级传播者”的可能性,且个别病例潜伏期可达24天 。以下是具体研究内容:研究背景与样本该研究由钟南山团队联合全国37位抗疫一线作者完成 ,覆盖广州市呼吸卫生研究所、武汉市金银潭医院等机构,通讯作者为钟南山。
钟南山认为以“新冠肺炎潜伏期最长24天 ”作为疾病的最长潜伏期不够科学,1099例病例中仅有1例出现24天潜伏期 ,而所有患者潜伏期中位数是4天,四分位间距为2天到7天更能科学反映总体情况。
疫情还要持续多久?一些农村都开始吃水煮白菜了,日子怎么过?
疫情持续时间难以精准预测,但积极配合防控措施可加速疫情结束;农村吃水煮白菜是部分家庭物资短缺的真实写照 ,可通过借菜 、申请外出采购等方式缓解困境,同时建议恢复自种粮食蔬菜以保障基本生活。疫情持续时间分析病毒潜伏期与隔离周期:钟南山院士曾指出病毒潜伏期最长为14天 。
对于普通人来说,吃一个月的水煮菜是可以瘦10到20斤的 ,然后根据每个人自己体质的不同减肥的程度也会不同,但是总的来说还是可以帮助大家减肥的,但是大家也需要在这一个月里面对自己严格要求,因为连续吃一个月的水煮菜是非常难熬的。营养一定要跟得上。
做法:金针菇切掉尾部 ,用肥牛卷卷起来,葱蒜炒出香味,豆瓣酱炒出红油 ,放入金针菇肥牛卷,倒入料汁,焖煮八分钟 ,就完成了!不算很难 。
其制作方法是先将黄瓜纵向切开,然后用勺子把之间的瓤挖掉不要,再在太阳底下晒一到两天 ,之后放到坛子里就可以了。
“腊八粥,吃不完,吃了腊八粥便丰收”。农历腊月初八 ,是我国民间的传统节日——“腊八节” 。关中一带到了这一天,家家户户都要煮上一锅“腊八粥”,美餐一顿。不光大人、娃娃吃,还要给牲口、鸡狗喂一些 ,在门上 、墙上、树上抹一些,图个吉利。
全国各地疫情最长风控时间
风控时间最长的当属云南瑞丽市了 。由于其紧靠边境,境外疫情严重 ,时不时有偷渡者过来。自2020年1月20日第一次封城以来,至今已经先后经历过九次封城,最长的有35天 ,前后加起来封城时长160多天,300天没出门的大有人在。
从官方通报的信息来看,新冠病毒可能于2019年12月在国内出现 。2020年1月3日 ,据武汉市卫健委网站消息,2019年12月以来,我委开展呼吸道疾病及相关疾病监测 ,发现不明原因的病毒性肺炎病例。截止小编发稿,国内累计确诊125419例确诊病例,累计死亡5695人。
三个月时间。通过查询搜狐新闻网显示,上海疫情封城是在2022年3月28日开始 ,直到2022年6月1日全面解,封控了三个月的时间 。
020年2月10日。通过查询上海政府官方网站了解到,上海疫情最早是于2020年2月10日开始封控 ,风控的时间长达2个月,于2020年4月22日解封。
小时 。北京疫情防控措施凡是出现病例的单元楼,实行封控措施 ,基本上是0—24小时的。
病毒变异与传播特性加剧防控难度当前新冠病毒持续变异,全球疫情仍处于流行态势,国内新发疫情不断出现。受病毒变异和冬春季气候因素影响 ,疫情传播范围和规模可能进一步扩大 。传播速度加快:病毒快速传播特点要求防控必须“以快制快 ”,避免战线扩大、时间延长。









