今起,呼和浩特无高风险地区!共有中风险地区16个,但绝不能放松……_百度...
自3月14日8时起,呼和浩特市无高风险地区 ,共有中风险地区16个。具体调整情况如下:新增中风险地区:将土左旗京包铁路线以北、在建三环路(土左旗金川段)以东、原110国道以南 、金三道以西、金四路以北、金华学府小区东墙沿线以西围合区域划定为中风险地区。风险等级下调区域:将土左旗白庙子镇东坝什村调整为低风险地区 。

今起,呼和浩特无高风险地区,共有中风险地区16个。

内蒙古是高风险地区。截至222年9月6日时 ,内蒙古现有高风险地区:28个,中风险地区15个,5个低风险区 。高风险区实行“足不出户 、服务上门”的封控措施;中风险区实行“人不出区、错峰取物”的管控措施;低风险区实行“个人防护 ,避免聚集 ”等防范措施,区域内人员非必要不离松。

本周中国在疫情防控、政策调整 、医保谈判、投融资等多领域有重要进展。具体内容如下:疫情防控 疫情反弹,抗疫压力增大:截至12月19日 ,我国现有确诊病例309例(其中重症病例5例),现有疑似病例4例,尚在接受医学观察的密切接触者有6596人 。
建议出发前致电呼和浩特火车站询问。电话号码是0471-12306。建议行程中带星号的旅客提前48小时内出示两次核酸阴性证明 。中高风险地区到呼和浩特需要到社区或单位报到。并配合分离和核酸检测。进出呼和浩特的车辆主要限于执行应急任务、疫情防控等相关任务 、运送必要的生产生活物资等特殊情况 ,其他车辆建议返程 。
关于调整呼和浩特市部分地区风险等级的公告 (2022年第105号) 为进一步有效阻断疫情扩散风险,切实保障广大公众生命安全和健康,根据国务院《新型冠状病毒肺炎防控方案(第九版)》有关规定,在初步划定的基础上 ,自2022年10月21日起调整部分地区风险等级。调整后,我市高风险区307个,中风险区239个。
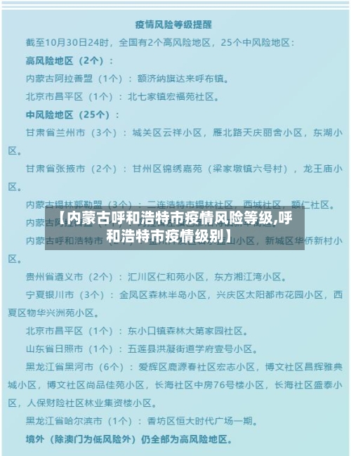
严防严控!湖北疾控再发重要提醒!国内风险等级有新变化!
北京新增中风险地区及防控建议风险地区划定:2020年12月19日 ,北京市朝阳区汉庭酒店大山子店(包括底商)被划定为中风险地区。防控建议:有北京市朝阳区中风险地区旅行居住史人员:12月4日以来到过上述中风险地区的人员,需主动拨打湖北省各级疾控中心询问热线,配合当地政府防控措施 。
社区依托全民健康大排查 ,准确掌握境外返回人员信息,加强风险防范,严防疫情反弹。四是建立了督办检查、流调、日常抽查的监督工作闭环。有关单位定期对各地各部门防控政策执行情况进行督办检查 。卫健 、疾控部门对所有境外到襄人员开展治疗防控和流行病学调查 ,严控境外输入风险。
在这儿我要特别强调,严防严控疫情和优化调整措施,必须合在一起“两手同抓、两手同发力” ,因为防控方案是优化措施的前提,而优化措施是防控的重要手段,所以必须要两手同抓同发力,绝不能说有了二十条措施而放松严防严控 ,也不能因为严防严控对二十条优化措施再进行“层层加码”“一刀切 ”或者简单化。
为科学精准防控疫情,严防疫情输入我市,衡阳市疾控中心紧急提醒广大市民:强化主动报备 。
为严防疫情输入 ,邵阳市新型冠状病毒感染的肺炎防控指挥部办公室发布紧急提醒:省外来邵人员、省内有本土疫情区县来邵人员均需提前2天报备。
高风险人员在定点医疗机构、定点医学观察机构或居家实施严格的隔离治疗或医学观察,相关机构和社区对其进行严格管控。中风险人员严格落实居家隔离医学观察要求,自觉接受社区管理 。低风险人员体温检测正常可出行和复工。

阳性超4200例!此地多名快递人员感染
截至10月10日24时 ,内蒙古呼和浩特市现有阳性感染者3955例(确诊病例885例 、无症状感染者3070例),且存在多名快递相关人员感染的情况。具体分析如下:呼和浩特市疫情数据 10月10日0时至24时,呼和浩特市新增本土确诊病例113例(含42例无症状感染者转确诊) ,新增无症状感染者574例;新增确诊病例治愈出院22例 。
忻州市积极推进快递职称评审工作,9名快递从业人员通过评审获得初级专业职称。高度重视,加强部门联合忻州市邮政管理局将快递工程技术人才职称评审工作作为重点任务推进 ,多次与市人社局对接,深入交流全市邮政从业人员基本情况及评审工作的重点、难点,提前做好各项准备工作。
安徽省马鞍山市和县新增1例本土无症状感染者此地返庆人员及时报备2021年7月22日0-24时,安徽省马鞍山市和县新增1例本土无症状感染者。新增无症状感染者简要情况如下:童某某 ,男,52岁,南京市江宁区人 ,系南京市确诊病例顾某某的丈夫,常住南京市 。
最新!呼和浩特近来共有高风险地区3个,中风险地区31个
新增中风险地区:自3月10日8时起,将土左旗白庙子镇东坝什村调整为中风险地区。降为低风险地区:同时 ,将新城区成吉思汗大街街道上新营村,回民区环河街街道县府街社区,玉泉区鄂尔多斯路街道巴彦乌素社区、昭君路街道闻都社区 ,赛罕区昭乌达南路街道香榭花堤社区 、中专路街道创业社区、中专路街道万达社区调整为低风险地区。
进入呼和浩特最新规定高风险地区旅居史人员:14天内有高风险地区旅居史的来(返)呼和浩特市人员,一律实施14天集中隔离医学观察,分别于第14天开展1次核酸检测 。
当前风险地区及管控情况截至2月22日14时 ,呼和浩特市共有高风险地区3个(分别是武川县上秃亥乡圪奔村、新城区成吉思汗大街街道毫沁营村 、赛罕区榆林镇陶卜齐村),中风险地区50个(分布在玉泉区、赛罕区、新城区 、土左旗白庙子镇、武川县、回民区 、和林县),当前呼和浩特封闭管控小区、村81个。
08处。呼和浩特,通称呼市 ,旧称归绥,内蒙古自治区辖地级市、首府,国务院批复确定的内蒙古自治区政治、经济和文化中心 。截至2022年11月12日通过查询呼和浩特本地宝显示呼和浩特有208个高风险地区。我国北方沿边地区重要的中心城市 ,全市共辖4个市辖区 、4个县和1个旗。









