兰州兽研所布病隐性感染事件,阳性人数增至96人!
此次事件是2019年7月24日到8月20日兰生药厂生产兽用布鲁氏菌病疫苗 ,由于消毒剂过期,对含疫苗菌株废气消毒不彻底,加之兰州兽研所处在兰生药厂下风向 ,由人体吸入或粘膜接触,造成布鲁氏菌抗体阳性事件。从此次调查情况分析,7至8月份,兰州市主风力为东南风 ,风力2至3级,兰生药厂排放含菌废气形成的气溶胶,通过空气飘散距离有限 ,人暴露的剂量很低 。

019年7月24日至8月20日,中牧兰州生物药厂在兽用布鲁氏菌疫苗生产过程中使用过期消毒剂,致使生产发酵罐废气排放灭菌不彻底 ,携带含菌发酵液的废气形成含菌气溶胶,周边地区人体吸入或粘膜接触产生抗体阳性,造成兰州兽研所发生布鲁氏菌抗体阳性事件。

兰州兽研所布病事件已经确认感染人数是三千两百四十五人的新闻逐渐让更多人关注起这个病 ,从最开始的兰州兽研所出现布病抗体阳性事件,到后来确诊核实感染人数上升至数千人,这起事件的传染源最终被锁定在一家生产兽用布病疫苗的企业即中牧兰州生物药厂。

部分学生因此延期毕业 。郭女士虽回校较早填补了耽误的进程 ,但一些同学不得不延期毕业。就业受影响 找工作时面临额外要求。郭女士签合同时,公司让她签承诺书,说明“布病 ”是在公司以外感染的,承诺和公司无关。入职后需反复解释感染情况 。
兰州兽研所布病事件确诊3245人,布病到底是什么?
兰州兽研所事件分析此次事件中 ,布鲁氏菌通过气溶胶传播感染3245人,属于实验室操作不当引发的偶发事故。气溶胶传播需满足细菌浓度高 、密闭空间等条件,日常生活中通过此途径感染的风险极低。但事件暴露了实验室生物安全管理的漏洞 ,需加强规范操作与防护措施 。
截至2020年9月14日,兰州兽研所布鲁氏菌抗体阳性事件中,省级复核确认阳性人员共3245人。以下是事件详细情况:事件背景与处置措施2019年11月28日事件发生后 ,兰州市成立由省委常委、市委书记任组长的善后处置领导小组,制定《属地善后处置工作方案》和《补偿赔偿方案》。
感染布病的情况近日兰州通报了兽研所布病事件最新进展,截至近来为止 ,累计检测了21847人,初步筛出阳性4646人 。
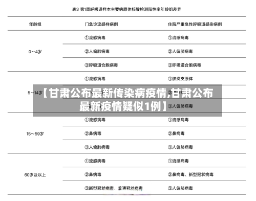
布病到底是什么布病说白了就是一种菌体在羊的身体里产生疾病,羊感染了这种病之后它的皮毛、肉 、奶制品都会带有这种病菌。人接触或者食用了带有布病的羊之后 ,会出现体温升高并伴有大出汗的现象。
布病,一般是指布鲁氏菌病,布鲁菌病在我国国内的主要传染源是羊,其次为牛和猪等牲畜 ,牧民挤奶或兽医接羔是其最主要的传播途径,皮毛处理、肉类加工、挤奶等操作可通过皮肤黏膜受染,食用病畜肉、奶以及奶制品可经消化道传染 ,一般情况不会产生持久免疫,而且病后再感染者不少见 。

甘肃省传染病防控措施
综上所述,甘肃省在传染病防控方面采取了多项综合措施 ,包括政策发布 、信息通报、趋势预测、应急预案制定等,以确保公众的健康与安全。这些措施的实施,对于提高甘肃省传染病防控水平 、保障公众健康具有重要意义。
到达目的地后落实14天居家健康监测 ,其间在第7—10天进行一次核酸检测;如果没有核酸检测证明需临时留观进行核酸检测 。
甘肃省最新疫情防控措施如下:(一)科学精准划分风险区域。按楼栋、单元、楼层 、住户划定高风险区,不得随意扩大到小区、社区和乡镇(街道)等区域。非高风险区不得限制人员流动,不得停工停产停业。严禁以各种方式封堵消防通道、单元门 、小区门 ,确保群众看病就医、紧急避险等外出渠道通畅 。
要尽快扑灭当前部分区域规模性疫情。坚持重点区域分级防控、重点人员分类施策 、重点场所严格管控,做到该管的坚决管住、该放的有序放开。科学精准划定风险区,不能因为有个别疫情燃点就长期无差别封控整个小区,让城市逐渐恢复活力 。
甘肃省疾控中心温馨提醒:为了您与家人的健康及社会平安 ,按照传染病防控的有关规定,请以下人员采取相应防护措施:主动报备与检测:请乘坐11月24日CZ3251航班的乘客,以及11月24日晚在兰州中川机场泰华世界大酒店住宿的人员 ,第一时间主动向居住地所在社区报备相关情况。
医务人员每天补助300元!卫健委发文明确加班费!
按照一类补助标准,对于直接接触待排查病例或确诊病例,诊断、治疗、护理 、医院感染控制、病例标本采集和病原检测等工作相关人员 ,中央财政按照每人每天300元予以补助;对于参加疫情防控的其他医务人员和防疫工作者,中央财政按照每人每天200元予以补助。
这个市医院规定的哦,近来医务人员加班费明确了!卫健委发文:补偿超常劳动 ,临时补助每天300元!通知》要求:合理确定并动态调整医疗卫生机构薪酬水平,注重体现医务人员技术劳务价值、稳定收入和有效激励,稳步提高医务人员薪酬水平 。
国家卫生健康委申请提高的卫生防疫津贴标准已获国务院批准 ,将于近日下发,同时将向承担疫情防控任务的医疗卫生机构核增绩效工资总额,允许机构向一线医务人员额外发放工作补助。政策背景与目的新冠肺炎疫情发生后,广大医务人员奋战在抗疫一线 ,承担着高强度 、高风险的工作。
无疫情的省份分别是什么?
近来全国范围内实现疫情清零的省份只有西藏(除拉萨市曾累计确诊一例外,其他专区无疫情通报) 。具体分析如下:西藏的特殊情况西藏是唯一被明确提及“省份清零”的地区。其唯一确诊病例为从湖北省随州市输入的年轻男性患者,经全国同步治疗方案及西藏全区医疗资源集中服务后及时治愈 ,此后其他专区未再通报疫情。
西藏自治区是全国唯一没有报告确诊病例的省份 。 西藏能够避免疫情,除了得益于有效的防控措施,还与其独特的地理环境和气候条件密切相关。 新冠疫情最初于2020年在湖北武汉爆发 ,西藏由于地处高原,气候条件对病毒传播不利,加之游客和外来人员较少 ,有效降低了病毒传入的风险。
西藏自治区是近来全国唯一无疫情的省份。自2019年底疫情爆发以来,我国各省份均报告有新冠病毒感染病例,但部分省份的部分城市并未出现疫情 。 根据最新疫情数据 ,新疆的博尔塔拉蒙古自治州,甘肃的武威市,天津的静海区和蓟州区,海南的屯昌县 ,云南的怒江傈僳族自治州等地均未出现确诊病例。
根据疫情数据统计来看,新疆的博州,天津的蓟州区 ,甘肃的武威,云南的怒江州和海南的屯昌等地都没有发现过病例。新型冠状病毒肺炎的介绍 新型冠状病毒肺炎,简称新冠肺炎 ,世界卫生组织命名为2019冠状病毒病,是指2019新型冠状病毒感染导致的肺炎 。
因此很难用“唯一”这个词来描述没有疫情的地方。实际上,许多小镇都没有报告任何病例。 从累计确诊病例数来看 ,中国最安全的省份通常是那些报告病例数最低的,如西藏、青海、澳门 、宁夏和贵州 。而从现有病例数来看,新疆、西藏、重庆 、安徽和海南等清零了病例的省份是近来最为安全的。
例如西藏高原的极端低温、新疆的干旱少雨以及黑龙江的冬季严寒 ,都不利于松墨天牛(传播松材线虫的主要昆虫)生存繁殖。而海南因地理位置隔离且本地松树品种抗性强,也保持着零疫区记录 。松材线虫被称为“松树癌症 ”,近三年已扩散至全国19省。
甘肃发现1例境外输入性无症状感染者,省疾控中心发布温馨提示
020年11月27日,甘肃省武威市报告1例新冠肺炎无症状感染者。该无症状感染者为入境人员 ,具体行程及防控措施如下:感染者行程概述:该无症状感染者在广州市完成14天集中隔离医学观察后,于11月24日20时05分从广州白云山机场乘坐CZ3251航班 。23时20分抵达兰州市中川机场,并在机场泰华世界大酒店住宿1夜。
具体步骤如下:首先打开手机桌面上的短信进入;然后在信息首页找到疾控中心发的短信进入;最后根据疾控中心发的短信内容提示 ,做好个人防护积极配合防疫工作。这是市疾控中心通过大数据筛查发送的信息。
它是每周提醒一次 。甘肃疾控中心温馨提示短信是每周提醒一次,但是具体是周几是不确定的,甘肃疾控中心和运营商有合作进行短信提示。
一旦发现确诊病例 ,要在两小时内上报,不可缓报、瞒报。加强督导检查 加强重点工作的督导检查力度,确保疫情防控各项措施落实到位 。此外 ,甘肃省疫病预防控制中心提醒,高风险地区来甘人员,全部就地集中隔离14天 ,其间不少于两次核酸检测。









