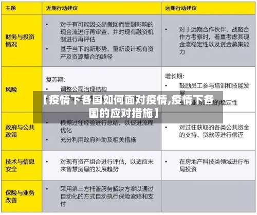
疫情给各国出难题,爱尔兰政府面对此“难题 ”,做了什么?
〖壹〗 、进行运动 。动态调整政府表示措施将根据疫情发展随时调整,可能更严格或适当放松。社会反响 爱尔兰本地人对政府举措满意度高 ,尤其称赞总理Leo Varadkar和卫生部长Simon Harris“人民大于经济”的决策。

〖贰〗、立法重启背景:新冠疫情期间,爱尔兰曾实施强制酒店隔离措施,但因公民自由倡导者反对、执行成本高及政府意愿不足 ,该措施在两个月前逐步取消 。然而,随着新变异毒株Omicron的出现,其疫苗有效性未知且全球传播风险上升,爱尔兰政府决定重新引入该措施以防止新变株输入。

〖叁〗 、多语种信息发布与精准推送 ,消除信息不对称国家移民管理局针对疫情防控期间在华外国人出行和信息获取难题,及时编写并发布了英、俄、法、德 、日、韩6种外文版《新型冠状病毒感染的肺炎公众预防提示》及英文版《疫情防控期间移民与出入境管理工作问题解答》。

树立人类命运共同体理念,尽早战胜疫情
树立人类命运共同体理念是尽早战胜疫情、恢复经济秩序的关键,具体体现在以下方面:人类命运共同体理念是应对疫情的必然要求疫情没有国界 ,病毒是人类共同的敌人,其全球扩散蔓延的态势表明,任何国家都无法独善其身。世界社会必须树立人类命运共同体理念 ,认识到各国命运紧密相连,唯有团结合作才能形成战胜疫情的合力 。
综上所述,唯有秉持人类命运共同体理念 ,各国才能团结一致,共同应对新冠疫情的挑战。只有加强世界合作 、共同承担责任、团结合作以及践行人类命运共同体理念,才能彻底战胜疫情 ,建立起人类健康共同体。面对未来可能出现的各种全球性挑战,人类也需要继续秉持这一理念,共同应对各种危机,才能拥有更加美好的未来 。
团结协作 ,共克时艰是战胜疫情的关键 面对全球疫情的蔓延和持续增长,唯有团结协作,才能共克时艰。这一观点不仅是对当前疫情防控形势的准确判断 ,也是基于人类命运共同体理念的深刻体现。
各国疫情应对宏观政策差异比较
〖壹〗、疫情期间各国宏观政策应对存在显著差异,主要受政策空间 、经济金融医疗压力及国家特质影响,其中政策空间是决定政策组合与力度的最重要因素 。
〖贰〗、中国需要更大力度的宏观政策来应对疫情冲击。以下从政策必要性、主要争论 、趋利避害措施等方面展开分析:政策必要性经济停摆影响大:经济停摆力度大、时间长 ,企业、居民和地方政府资产负债表显著恶化,制约总需求。国内口罩短期内难以摘下,国外需求大幅下行威胁产业链供应 ,造成供求双杀,大量就业机会受到威胁 。
〖叁〗 、中美政策差异的核心原因储蓄率不同:美国储蓄率低(约10%),现金发放能快速转化为消费 ,乘数效应显著。中国储蓄率高(约45%),现金发放易被储蓄,消费券通过强制消费提高资金利用率。政策目标侧重:美国以宏观需求刺激为主,缓解经济衰退压力 。中国以保障企业生存为主 ,维护产业链稳定。
〖肆〗、国内民众对成果普遍认可,认为中国模式值得学习。美国:防疫成果受政治化影响,总统言论反复、州际政策差异导致效果参差不齐。尽管成为疫情最严重国家之一 ,但部分民众仍认为政府已尽力,甚至将责任归咎于他国 。
最重要的节日碰上最严重的疫情,看各国血液人如何应对
在2020年这个特殊的年份,最重要的节日圣诞节遭遇了最严重的疫情 ,各国血液人采取了多种措施来应对这一挑战,确保血液供应的稳定。
疫情防控措施暂停聚集性活动:挂经幡、煨桑等民俗活动因参与民众多 、跨区域流动性强、持续时间长,属于大型聚集性活动 ,疫情交叉感染和传播风险极大。拉萨官方暂停了2020年藏历新年期间山口、寺庙 、佛塔、大桥等地的挂经幡、煨桑等民众聚集性活动 。
在法国人心中的地位不亚于中国人心中的春节的地位,这样的话你就知道了,复活节在法国人的心中是特别的重要 ,因为复活节对于法国人来说,这是他们心中最重要的节日。
今年泰国泼水节因疫情影响,政府宣布禁止泼水 、取消假期及所有庆祝活动,违者将面临法律处罚。具体说明如下:节日背景与往年情况泰历传统新年宋干节(泼水节)是泰国最重要的节日之一 ,通常在每年4月13-15日举行 。
疫情的蔓延与防控:从武汉开始,新型冠状病毒迅速蔓延至全国各地。人们开始意识到疫情的严重性,纷纷采取防控措施。春节期间 ,原本应该热闹非凡的街道变得空旷寂静,人们减少了外出,选取在家中度过这个特殊的节日 。各村、社区也设立了劝返点 ,严格控制人员流动,以防止疫情的进一步扩散。
疫情期间的外交
〖壹〗、新冠病毒大流行在一定程度上促进了外交手段的运用以推动冲突结束,但效果因地区和冲突性质而异 ,且需结合世界监督 、经济合作等多维度措施才能实现持久和平。
〖贰〗、蒙古国捐赠3万只羊是疫情期间极具象征意义的友好举动,既体现中蒙深厚情谊,也反映蒙古国量力而行的善意 ,后续加入《亚太贸易协定》更深化了双方合作共赢的关系 。捐赠背景与过程疫情下的世界互助:2020年新冠肺炎疫情全球蔓延,蒙古国作为中国邻国,在年初承诺捐赠3万只羊以支持中国抗疫。
〖叁〗、中国在新冠疫情期间已向世界出口568亿只口罩,同时向150个国家和4个世界组织提供紧急援助 ,并分享诊疗防控方案,派遣医疗专家组支援24国。以下是具体说明:口罩出口规模中国在新冠疫情期间累计向全球出口568亿只口罩,这一数据由国务委员兼外交部长王毅在2020年两会期间明确提及。
〖肆〗 、我国外交诚信的现代例子主要包括以下三个方面:新冠疫情期间的全球援助:在新冠疫情全球肆虐时 ,中国迅速采取有效防控措施,并向世界社会提供大量医疗物资和疫苗援助 。中国积极与各国分享疫情防控经验,派遣医疗专家组 ,捐赠急需物资,如口罩、防护服、检测试剂等。
〖伍〗、疫情外交的长期影响重塑世界合作范式疫情证明,单纯依赖市场机制或意识形态结盟无法有效应对全球性挑战 ,需构建“责任共担+利益共享”的新型关系。加速多极化趋势发展中国家通过抗疫合作增强话语权,推动世界秩序向更均衡方向演变 。例如,某国在G20峰会提出债务减免倡议 ,获得广泛支持。
各国的疫情对策真有那么本质不同吗?
〖壹〗 、各国疫情对策在应对资源不足时的政策选取上存在本质不同,但在基础医疗程序上并无显著差异。具体分析如下:基础医疗程序无本质差异从基础医疗流程看,各国遵循相似的逻辑:患者出现症状后就医,确诊后根据病情严重程度安排治疗 。若需住院且床位充足 ,患者可直接入院;若床位不足,政府会调配资源或新建临时设施(如方舱医院)。
〖贰〗、世界协调治理平台方面:伴随2008年世界金融危机以来世界主要国家复苏增长分化,G20国家开展的世界协调出现分歧 ,各国关心重点不同,世界经济治理平台亟待发展完善。疫情全球传播对世界经济带来影响亟待强有力的世界协调,而G20机制的弱化使得治理平台面临较大约束 ,世界协调面临困境 。
〖叁〗、在中国爆发疫情之时,日本友人给予了中国很好的支援,包括口罩 、防护服等各种物资 ,还有精神上的鼓励。“山川异域,风月同天 ”也传为佳话,日本还是体现了很好的人类共同体的表现。









