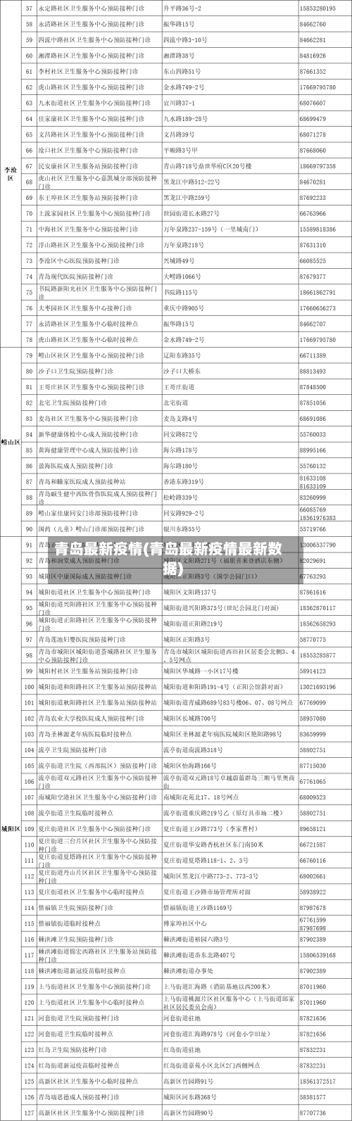
青岛市新增12例新冠肺炎确诊病例
022年3月7日0时至12时,青岛市新增12例本土新冠肺炎确诊病例 ,均为轻型,另新增45例无症状感染者 。具体信息如下:病例分布区域 莱西市:新增10例确诊病例(病例137-146),占全市确诊病例的83%;新增43例无症状感染者。黄岛区:新增2例确诊病例 ,占全市确诊病例的17%;新增2例无症状感染者。

022年3月7日0时至12时,青岛市新增12例本土新冠肺炎确诊病例和45例无症状感染者,具体分布及诊断情况如下:新增确诊病例分布莱西市新增10例(病例编号137-146) ,黄岛区新增2例 。

根据中国疾控中心的相关介绍,青岛此次的疫情基本排除了社区传播的风险,而这次突发疫情主要是因为医院感染而引起的。青岛此次出现的确诊病例和无症状感染者均已青岛市胸科医院高度关联。

详情通报!青岛市发现1例本土新冠肺炎确诊病例
022年2月22日 ,青岛市发现1例本土新冠肺炎确诊病例(普通型),具体情况如下:病例来源与行程该病例于2022年2月21日凌晨乘坐JD5528航班从武汉抵达青岛胶东世界机场 。当晚获悉其在武汉期间活动场所内发现新冠肺炎阳性病例后,主动前往医院进行核酸检测。
0月29日0—24时,青岛市新增1例本土新冠肺炎确诊病例 ,新疆新增无症状感染者14例。 具体情况如下:青岛市新增本土确诊病例情况病例详情:新增确诊病例贾某某,女,34岁 ,系接收市胸科医院新冠肺炎患者的定点收治医院——市第三人民医院隔离封闭病区护士 。
青岛新增情况:22日,山东青岛通报发现了1例本土新冠肺炎确诊病例。该病例由武汉乘坐JD5528航班在2022年2月21日凌晨抵达青岛胶东世界机场,当晚获悉在武汉期间活动场所内发现新冠肺炎阳性病例后 ,自行前往医院进行核酸检测,2月22日核酸检测结果阳性。
022年3月11日12时至24时,青岛市新增96例本土新冠肺炎确诊病例 、205例无症状感染者 ,具体分布及情况如下:新增本土新冠肺炎确诊病例:共96例。莱西市:95例,其中包含3例由无症状感染者转为确诊病例 。胶州市:1例,系莱西疫情关联病例 ,在集中隔离期间核酸检测发现。新增无症状感染者:共205例。
022年3月7日0时至12时,青岛市新增12例本土新冠肺炎确诊病例,均为轻型,另新增45例无症状感染者 。具体信息如下:病例分布区域 莱西市:新增10例确诊病例(病例137-146) ,占全市确诊病例的83%;新增43例无症状感染者。黄岛区:新增2例确诊病例,占全市确诊病例的17%;新增2例无症状感染者。
患者4:男,38岁 ,12月30日被诊断为新冠肺炎确诊病例,转入定点医院 。累计报告情况:截至1月13日24时,累计报告确诊病例460例(境外输入302例) ,累计出院447人,死亡3人。现存病例情况:确诊病例:10例(本土2例,境外输入8例)正在定点医院隔离治疗。
2022年4月8日0时至12时青岛胶州新增1例无症状感染者行程轨迹
〖壹〗、行程轨迹与4月1日大致相同 ,继续进货及市场卖货活动 。4月7日 6时左右:自驾至湖州路早市卖货。7时30分左右:前往中云街道凤凰庄社区核酸采样点采样。8时至12时30分:在胶北街道大庄市场卖货 。15时30分至19时:在胶北街道西谷农贸市场卖货,后返回家中未再外出。4月8日 4时30分左右:自驾至胶州湾海鲜市场进货。
〖贰〗、022年3月12日12时至24时,胶州市报告的1例无症状感染者(无症状感染者8)轨迹如下:基本信息:住胶州市隆福馨河湾小区 ,是无症状感染者4的母亲,为集中隔离人员。
〖叁〗 、022年3月16日青岛李沧区报告的1例新冠肺炎无症状感染者轨迹如下:基本信息:现住青山绿水小区(黑龙江中路3184号),系3月13日李沧区报告确诊病例(病例1)的父亲,为病例1的密接者 ,在集中隔离酒店核酸检测时发现,已转运至青岛市定点医院隔离治疗 。
〖肆〗、022年3月7日0时至12时,青岛市新增12例本土新冠肺炎确诊病例和45例无症状感染者 ,具体分布及诊断情况如下:新增确诊病例分布莱西市新增10例(病例编号137-146),黄岛区新增2例。
〖伍〗、022年3月6日0时至3月7日24时,黄岛区报告3例本土新冠肺炎确诊病例 、4例无症状感染者 ,近来均在定点医院接受隔离治疗,情况稳定。主要行程轨迹如下:病例1:系公交车驾驶员,住黄岛区盈泰嘉园小区 。3月2日核酸检测阴性 ,3月6日核酸检测结果为阳性,经专家组会诊,诊断为新冠肺炎确诊患者(轻型)。
截至3月2日12时青岛排查检测其他重点人员25181人,结果均为阴性_百度...
〖壹〗、截至3月2日12时 ,青岛市累计排查检测其他重点人员25181人,核酸检测结果均为阴性。以下是详细情况说明:排查范围与对象除已公布的密接者(131人)和次密接者(387人)外,青岛市对其他重点人员(如病例活动轨迹涉及场所的暴露人员、高风险岗位从业人员等)进行了全面排查,累计覆盖25181人 。
青岛市南疾控紧急提醒(2022年3月11日更新)
青岛市南疾控2022年3月11日紧急提醒核心内容如下:非必要 ,不出行 市南居民非必要不离开市南,减少出行以降低传播风险。避免前往境外 、国内中高风险地区或封控管控区域。如必须前往,需全程做好个人防护 。若返区 ,必严防 近14天有中高风险地区旅居史的人员,需主动向居委会报告,严格落实防控措施。
近来(以提供信息的时间2022年3月11日为借鉴) ,青岛市南区并未完全限制进出,但倡导非必要不出行,返区人员需严格遵守防疫规定。具体说明如下:非必要不出行:青岛市南疾控明确提出“非必要 ,不出行”,建议市南区居民非必要不离开市南,减少不必要出行以降低疫情传播风险 。
青岛平度市疾控中心于2022年3月3日发布紧急提醒 ,要求自2月15日以来由黄岛区入平返平人员主动报备并落实防控措施,具体内容如下:风险区域与人员范围中风险地区:自2022年3月2日零时起,黄岛区九龙江路53号甘水湾小区被列为中风险地区,划定为封控区。










