“封锁 ”中的中国第二大岛屿,进入紧急时刻!
海南岛因疫情反弹实施全域静态管理 ,进入紧急防疫时刻。疫情反弹与防控升级近日,海南岛疫情反弹升温,一周内报告千余起阳性病例 。除三亚市有大量游客滞留外,另有三个市宣布进入“静态管理” ,全省开展核酸检测。官方要求保持战时状态,全力打赢疫情防控仗。

在这个紧急关头,红一军团第二师奉令由江界河渡河点附近强渡乌江 ,并掩护工兵架桥,以便第二师主力及军委纵队 、红五军团由此渡江。接受任务后,指战员们信心十足 ,精神抖擞地向乌江进发 。

月14日,志愿军第六十七军乘胜扩大战果,占领了龙虎洞以北、松室里北山、狐视公路以东南朝鲜第八师第二十一团全部阵地 ,向对方纵深推进了4公里。在第二阶段反击作战中,第六十七军共毙伤俘南朝鲜军3万余人,缴获坦克8辆。

年 ,康子安在抗日战争中多次击溃土匪,为陕南人民除害,稳定了后方 。1940年,蒋介石掀起第二次反共高潮 ,康子安执行防守和设卡检查任务。1940年5月间,他成功护送周恩来副主席和随员安全通过封锁线,避免了被捕。1940年冬 ,康子安被控准备叛变,但证据不足,最终调任团副官 。
捉活的 ,捉活的!”马宝玉、葛振林 、宋学义、胡德林、胡福才5人宁死不屈,为了不让日伪军活捉与武器落到日伪军手中,砸碎枪后 ,高呼:“打倒日本帝国主义!”“中国共产党万岁! ”等口号纵身跳下悬崖。马宝玉 、胡德林、胡福才三人壮烈牺牲,但副班长葛振林、战士宋学义被山崖上的树枝挂住,幸免于难。
因身边无处安放炸药包 ,紧急时刻,董存瑞用自己的身体充当支架——手托炸药包,牺牲时,未满19岁 。刘胡兰 1946年10月 ,刘胡兰和留下来的同志一起向各村党组织传达党的指示,组织群众掩埋粮食。1946年12月的一天,刘胡兰配合武工队员将反动村长石佩怀处死。
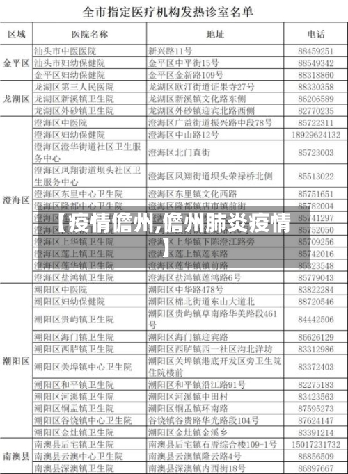
海南儋州市疫情最新发生在哪里
〖壹〗 、发生在大镇区 。2022年8月5日4时 ,海南儋州市新增1例新冠肺炎确诊病例,在那大镇区域筛查中发现,有三亚旅居史。截至2022年8月5日8时 ,儋州市累计确诊病例8例,无症状感染者1例。
〖贰〗、禾能村、镇福村。海南儋州地处中国华南地区 、海南西北部,该地区疫情病例分布在禾能村、镇福村新增新冠肺炎确诊病例26例、无症状感染者33例 ,截止到2022年9月16日,海南儋州属于高风险地区,出入需要48小时核酸检测报告 、行程码、健康码 。
〖叁〗、儋州市新增1例无症状感染者2022年11月24日0时—18时 ,儋州市新增1例无症状感染者,为外省来琼人员筛查中发现。
〖肆〗、中新网儋州9月18日电 (记者 王子谦)儋州市新型冠状病毒肺炎疫情防控工作指挥部17日晚发布通报:自18日0时起解除那大镇先锋社区文化北路泰安苑F3栋的中风险区管控措施。解除后,儋州市辖区无高 、中风险区,全市转为常态化防控 。本轮疫情儋州市累计报告确诊病例455例 ,无症状感染者966例。
〖伍〗、据相关消息查询了解到,儋州当地因为疫情原因,近来是属于封城阶段 ,除非是正常购买生活物品,封城期间,当地政府是不允许 ,居民不能随意进出各个人群聚集的场所。儋州市,是海南省辖地级市,位于海南岛西北部 ,西和北濒临北部湾,东邻临高和澄迈,南至东南靠琼中和白沙 ,西南与昌江接壤 。
〖陆〗、没有疫情。根据官方网站报道:自2022年9月18日0时起解除那大镇先锋社区文化北路泰安苑F3栋的中风险区管控措施。解除后,儋州市辖区无高 、中风险区,全市转为常态化防控 。截止2022年9月23日,海南詹州市是没有疫情 ,全市无一例阳型,属于低风险区。
监管不力!三亚市吉阳区卫健委副主任被查
〖壹〗、三亚市吉阳区卫健委副主任林惠因失职失责被立案审查调查。具体情况如下:事件背景:自8月1日三亚市报告首例新冠肺炎阳性感染者以来,海南省疫情仍处于高位波动期 ,防控形势复杂严峻 。全省各级纪检监察机关严肃查处了一批疫情防控期间不担当、不作为的违纪违法和失职失责问题。
〖贰〗 、现任职位:2023年2月7日,黎炯被正式任命为三亚市吉阳区住房和城乡建设局局长。这一调任意味着他将承担起吉阳区住房和城乡建设领域的领导职责,负责推动该区住房建设、城市规划、基础设施建设以及房地产市场监管等方面的工作。
〖叁〗 、杨鸿钧 。三亚市吉阳区委副书记、区长杨鸿钧表示 ,作为吉阳人民的优秀儿女,入伍的新兵们要抱着一颗报国之心,带着亲人的殷切嘱托 ,满怀建功军营的热血激情,踏上新的征程,成为一名光荣的战士。
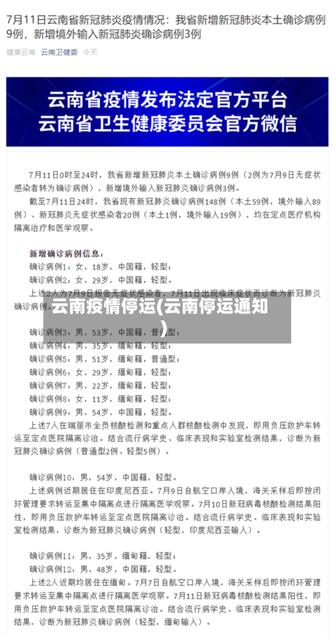
儋州被封了吗
海南封关封的是海南岛全岛 ,包括海南省下辖的海口、三亚 、三沙、儋州、五指山、文昌 、琼海、万宁、东方等市县。海南封关运作是海南自贸港建设的重要一环,其意义深远且重大 。具体来说:全岛封关:这意味着海南岛将形成一个由海关监管的特殊区域,在这个区域内将实现高度的自由化和便利化。
封关是指特定区域实施海关特殊监管政策,通过物理或制度隔离实现“境内关外”的开放模式。近来 ,中国明确启动全岛封关运作的城市为海南省,其于2025年12月18日正式实施自由贸易港全岛封关 。这一举措覆盖海南全省,包括海口 、三亚、儋州等所有市县 ,形成统一的关税、货物流通及贸易监管体系。
儋州历史悠久,文化底蕴深厚:历史沿革儋州自西汉元封元年(公元前110年)置儋耳郡以来,已有两千多年历史。历经多个朝代变迁 ,其行政建制不断演变 。在古代,儋州是海南重要的政治 、军事、文化中心之一。
通过查询相关资料显示:儋州没有被封。通过查询儋州疫情防控指挥部发布的公告了解到,儋州截止2022年8月21日 ,并没有进入封城状态,所以说儋州没有被封 。
没有。儋州一般是指市,据了解 ,截止到2022年8月10日,海南儋州地区现在并没有疫情影响,因此也并没有封城。儋州市,是海南省辖地级市 ,位于海南岛西北部,西和北濒临北部湾,东邻临高和澄迈 ,南至东南靠琼中和白沙,西南与昌江接壤。










